内容简介:
详情介绍:












讲解视频列表截图

网盘内容列表截图



ppt课件列表截图




doc教案与大纲截图:




目录:
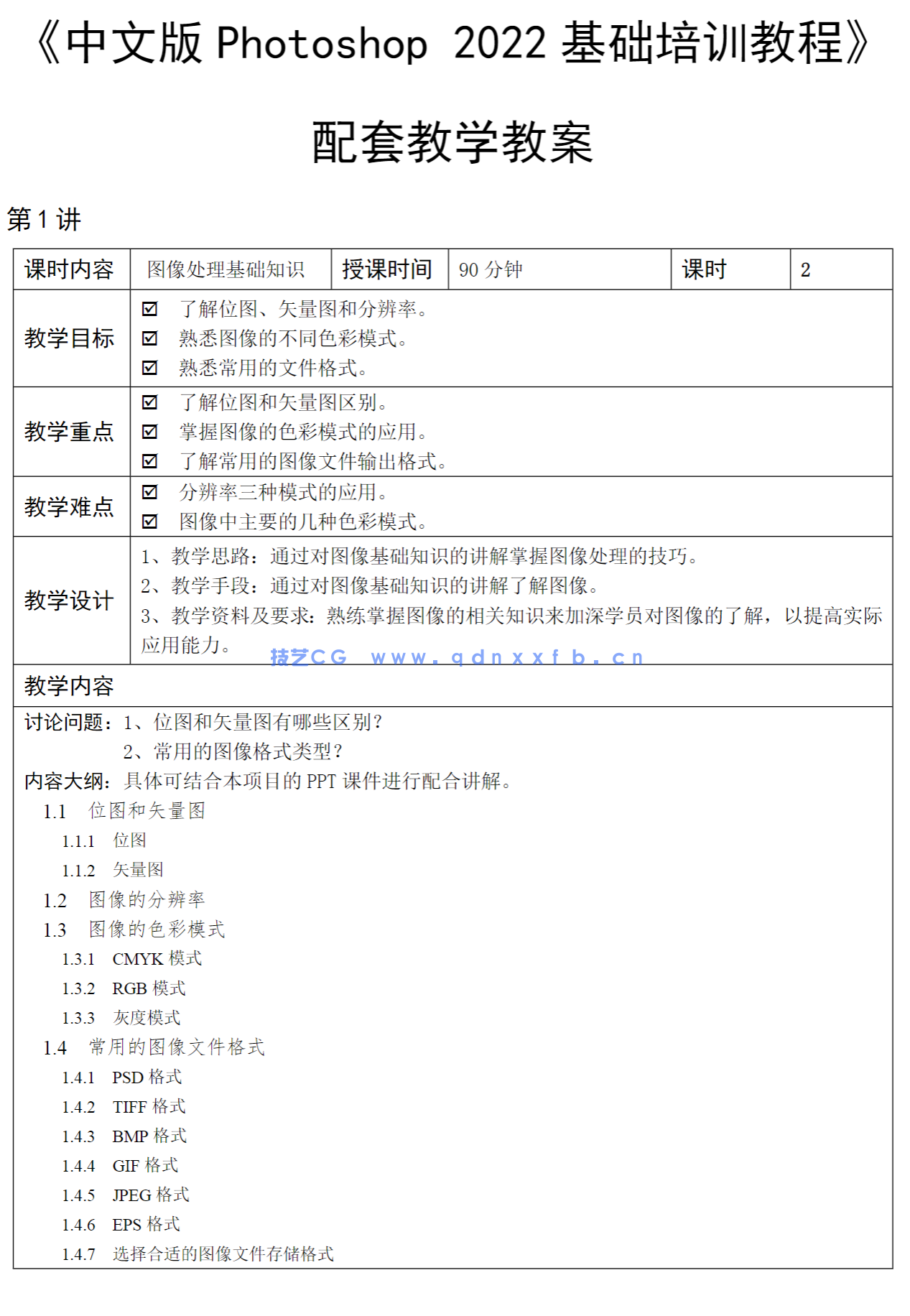
第 1章 图像处理基础知识
1.1 位图和矢量图 002
1.1.1 位图 002
1.1.2 矢量图 002
1.2 图像的分辨率 003
1.3 图像的色彩模式 003
1.3.1 CMYK 模式 004
1.3.2 RGB 模式 004
1.3.3 灰度模式 004
1.4 常用的图像文件格式 005
1.4.1 PSD 格式 005
1.4.2 TIFF 格式 005
1.4.3 BMP 格式 005
1.4.4 GIF 格式 005
1.4.5 JPEG 格式 006
1.4.6 EPS 格式 006
1.4.7 选择合适的图像文件存储格式 006
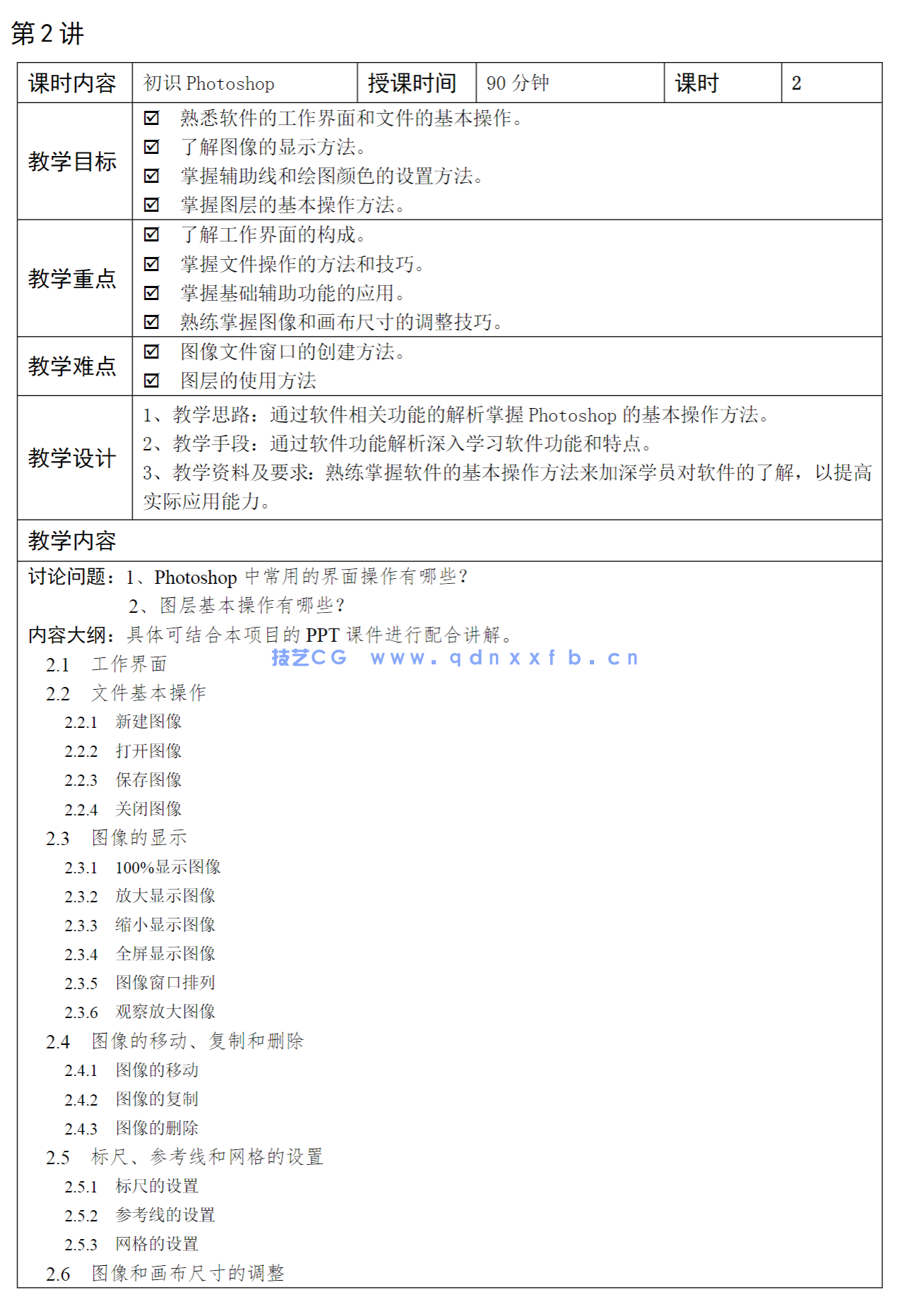
第 2章 初识Photoshop
2.1 工作界面 008
2.2 文件基本操作 008
2.2.1 新建图像 008
2.2.2 打开图像 009
2.2.3 保存图像 010
2.2.4 关闭图像 010
2.3 图像的显示 010
2.3.1 100% 显示图像 011
2.3.2 放大显示图像 011
2.3.3 缩小显示图像 011
2.3.4 全屏显示图像 012
2.3.5 图像窗口排列 013
2.3.6 观察放大图像 013
2.4 图像的移动、复制和删除 014
2.4.1 图像的移动 014
2.4.2 图像的复制 015
2.4.3 图像的删除 015
2.5 标尺、参考线和网格的设置 016
2.5.1 标尺的设置 016
2.5.2 参考线的设置 017
2.5.3 网格的设置 018
2.6 图像和画布尺寸的调整 018
2.6.1 图像尺寸的调整 018
2.6.2 画布尺寸的调整 019
2.7 设置绘图颜色 020
2.7.1 使用“拾色器”对话框设置颜色 020
2.7.2 使用“颜色”面板设置颜色 021
2.7.3 使用“色板”面板设置颜色 022
2.8 了解图层的含义 022
2.8.1 “图层”面板 023
2.8.2 “图层”面板菜单 024
2.8.3 新建图层 024
2.8.4 复制图层 025
2.8.5 删除图层 025
2.8.6 图层的显示和隐藏 025
2.8.7 图层的选择、链接和排列 026
2.8.8 合并图层 026
2.8.9 图层组 026
2.9 恢复操作的应用 026
2.9.1 恢复操作 027
2.9.2 中断操作 027
2.9.3 恢复到操作过程的任意步骤 027
第3章 绘制和编辑选区
3.1 选区的绘制 029
3.1.1 课堂案例——制作家居装饰类电商Banner 029
3.1.2 选框工具 032
3.1.3 套索工具 034
3.1.4 魔棒工具 034
3.1.5 对象选择工具 035
3.1.6 “色彩范围”命令 036
3.1.7 “天空替换”命令 036
3.2 选区的操作 037
3.2.1 课堂案例——制作沙发详情页主图 037
3.2.2 移动选区 039
3.2.3 羽化选区 040
3.2.4 取消选区 040
3.2.5 全选和反选选区 040
课堂练习——制作装饰画 041
课后习题——制作果汁海报 041
第4章 绘制图像
4.1 绘图类工具 043
4.1.1 课堂案例——制作美好生活公众号封面次图 043
4.1.2 画笔工具 045
4.1.3 铅笔工具 046
4.2 历史记录画笔和历史记录艺术画笔工具 047
4.2.1 历史记录画笔工具 047
4.2.2 历史记录艺术画笔工具 048
4.3 填充类工具 048
4.3.1 课堂案例——制作应用商店类UI 图标 049
4.3.2 渐变工具 051
4.3.3 吸管工具 052
4.3.4 油漆桶工具 053
4.4 填充类命令 053
4.4.1 课堂案例——制作女装活动页H5 首页 054
4.4.2 “填充”命令 056
4.4.3 “定义图案”命令 057
4.4.4 “描边”命令 058
课堂练习——制作艺术画廊公众号首图 059
课后习题——制作欢乐假期宣传海报插画 059
第5章 修饰图像
5.1 修复类工具 061
5.1.1 课堂案例——修复人物照片 061
5.1.2 修补工具 062
5.1.3 修复画笔工具 063
5.1.4 图案图章工具 065
5.1.5 颜色替换工具 065
5.1.6 仿制图章工具 066
5.1.7 红眼工具 067
5.1.8 污点修复画笔工具 067
5.1.9 内容感知移动工具 067
5.2 修饰类工具 069
5.2.1 课堂案例——为茶具添加水墨画 069
5.2.2 模糊工具 070
5.2.3 锐化工具 071
5.2.4 加深工具 071
5.2.5 减淡工具 072
5.2.6 海绵工具 072
5.2.7 涂抹工具 072
5.3 橡皮擦类工具 073
5.3.1 橡皮擦工具 073
5.3.2 背景橡皮擦工具 073
5.3.3 魔术橡皮擦工具 074
课堂练习——制作七夕活动横版海报 074
课后习题——制作头戴式耳机海报 074
第6章 编辑图像
6.1 图像编辑工具 076
6.1.1 课堂案例——制作室内空间装饰画 076
6.1.2 注释工具 079
6.1.3 标尺工具 079
6.2 图像的裁切和变换 079
6.2.1 课堂案例——制作音量调节器 079
6.2.2 图像的裁切 083
6.2.3 图像的变换 083
6.2.4 图像选区的变换 084
课堂练习——制作房屋地产类公众号信息图 085
课后习题——制作旅游公众号首图 085
第7章 绘制图形和路径
7.1 绘制图形 087
7.1.1 课堂案例——制作IT互联网App闪屏页 087
7.1.2 矩形工具 089
7.1.3 椭圆工具 090
7.1.4 三角形工具 091
7.1.5 多边形工具 091
7.1.6 直线工具 092
7.1.7 自定形状工具 092
7.1.8 “属性”面板 094
7.2 绘制和选取路径 094
7.2.1 课堂案例——制作运动产品App主页Banner 094
7.2.2 钢笔工具 097
7.2.3 自由钢笔工具 097
7.2.4 弯度钢笔工具 098
7.2.5 添加锚点工具 099
7.2.6 删除锚点工具 099
7.2.7 转换点工具 099
7.2.8 选区和路径的转换 100
7.2.9 课堂案例——制作食物宣传卡 100
7.2.10 “路径”面板 102
7.2.11 新建路径图层 103
7.2.12 复制、删除、重命名路径图层 103
7.2.13 路径选择工具 104
7.2.14 直接选择工具 104
7.2.15 填充路径 105
7.2.16 描边路径 105
7.3 创建3D 图形 106
7.4 使用3D 工具 107
课堂练习——制作中秋节海报 108
课后习题——制作端午节海报 108
第8章 调整图像的色彩和色调
8.1 图像色彩与色调处理 110
8.1.1 课堂案例——修正详情页主图中偏色的图片 110
8.1.2 色相/饱和度 112
8.1.3 亮度/对比度 112
8.1.4 色彩平衡 113
8.1.5 反相 113
8.1.6 课堂案例——制作休闲生活类公众号封面首图 114
8.1.7 自动对比度 115
8.1.8 自动色调 115
8.1.9 自动颜色 115
8.1.10 色调均化 115
8.1.11 色阶 115
8.1.12 渐变映射 117
8.1.13 阴影/高光 118
8.1.14 可选颜色 118
8.1.15 曝光度 119
8.1.16 照片滤镜 119
8.1.17 曲线 120
8.2 特殊颜色处理 122
8.2.1 课堂案例——制作冬日雪景效果海报 122
8.2.2 去色 124
8.2.3 阈值 124
8.2.4 色调分离 124
8.2.5 替换颜色 125
8.2.6 通道混合器 125
8.2.7 匹配颜色 126
课堂练习——制作小寒节气宣传海报.... 127
课后习题——制作传统美食公众号封面次图 127
第9章 应用图层
9.1 图层的混合模式 129
9.2 图层样式 131
9.2.1 “样式”面板 131
9.2.2 图层样式 132
9.3 新建填充和调整图层 133
9.3.1 课堂案例——制作传统美食网店详情页主图 133
9.3.2 填充图层 138
9.3.3 调整图层 139
9.4 图层复合、盖印图层与智能对象图层 140
9.4.1 图层复合 140
9.4.2 盖印图层 141
9.4.3 智能对象图层 142
课堂练习——制作生活摄影公众号首页次图 143
课后习题——制作元宵节节日宣传海报 143
第 10章 应用文字
10.1 文字的输入与编辑 145
10.1.1 课堂案例——制作服装饰品App首页Banner 145
10.1.2 输入水平、垂直文字 147
10.1.3 创建文字形状选区 147
10.1.4 字符设置 148
10.1.5 输入段落文字 148
10.1.6 段落设置 149
10.1.7 栅格化文字 149
10.1.8 载入文字选区 149
10.2 创建变形与路径文字 150
10.2.1 课堂案例——制作餐厅招牌面宣传单 150
10.2.2 变形文字 153
10.2.3 路径文字 155
课堂练习——制作霓虹字 156
课后习题——制作文字海报 156
第 11章 通道与蒙版
11.1 通道的操作 158
11.1.1 课堂案例——制作婚纱摄影类运营海报 158
11.1.2 “通道”面板 161
11.1.3 创建新通道 161
11.1.4 复制通道 162
11.1.5 删除通道 162
11.1.6 通道选项 162
11.1.7 专色通道 162
11.1.8 分离与合并通道 164
11.2 通道计算 164
11.2.1 应用图像 165
11.2.2 计算 166
11.3 通道蒙版 167
11.3.1 快速蒙版的制作 167
11.3.2 在Alpha通道中存储蒙版 168
11.4 图层蒙版 168
11.4.1 课堂案例——制作化妆品网站详情页主图 169
11.4.2 添加图层蒙版 172
11.4.3 隐藏图层蒙版 173
11.4.4 图层蒙版的链接 173
11.4.5 停用及删除图层蒙版 173
11.5 剪贴蒙版与矢量蒙版 174
11.5.1 课堂案例——制作服装类App 主页Banner 174
11.5.2 剪贴蒙版 176
11.5.3 矢量蒙版 176
课堂练习——制作活力青春公众号封面首图 177
课后习题——制作家电网站首页Banner.....177
第 12章 滤镜效果
12.1 滤镜菜单及应用 179
12.1.1 课堂案例——制作夏至节气宣传海报 179
12.1.2 “Neural Filters”滤镜 182
12.1.3 滤镜库 183
12.1.4 “自适应广角”滤镜 187
12.1.5 Camera Raw 滤镜 188
12.1.6 “镜头校正”滤镜 189
12.1.7 “液化”滤镜 190
12.1.8 “消失点”滤镜 191
12.1.9 “3D”滤镜 192
12.1.10 “风格化”滤镜 193
12.1.11 “画笔描边”滤镜 193
12.1.12 课堂案例——制作文化传媒类公众号封面首图 194
12.1.13 “模糊”滤镜 197
12.1.14 “模糊画廊”滤镜 198
12.1.15 “扭曲”滤镜 198
12.1.16 “锐化”滤镜 199
12.1.17 “视频”滤镜 199
12.1.18 “素描”滤镜 200
12.1.19 “纹理”滤镜 201
12.1.20 “像素化”滤镜 201
12.1.21 “渲染”滤镜 201
12.1.22 “艺术效果”滤镜 202
12.1.23 课堂案例——制作淡彩钢笔画 203
12.1.24 “杂色”滤镜 204
12.1.25 “其他”滤镜组 205
12.2 滤镜使用技巧 206
12.2.1 转换为智能滤镜 206
12.2.2 重复使用滤镜 207
12.2.3 对图像局部使用滤镜 207
12.2.4 对通道使用滤镜 207
12.2.5 对滤镜效果进行调整 208
课堂练习——制作美妆护肤类公众号封面首图 208
课后习题——制作寻访古建筑公众号封面首图 208
第 13章 商业案例实训
13.1 制作中式茶叶网站主页Banner 210
13.1.1 项目背景及设计要点 210
13.1.2 项目素材及制作要点 210
课堂练习1——制作生活家具类网站Banner 211
课堂练习2——制作女包类App主页Banner 212
课后习题1——制作空调扇Banner 213
课后习题2——制作电商平台App主页Banner 214
13.2 制作滋养精华露海报 215
13.2.1 项目背景及设计要点 215
13.2.2 项目素材及制作要点 215
课堂练习1——制作旅行社推广海报 216
课堂练习2——制作传统文化宣传海报 217
课后习题1——制作实木餐桌椅海报 218
课后习题2——制作珍稀动物保护宣传海报 219
13.3 制作冰淇淋包装 220
13.3.1 项目背景及设计要点 220
13.3.2 项目素材及制作要点 220
课堂练习1——制作洗发水包装 221
课堂练习2——制作五谷杂粮包装 222
课后习题1——制作方便面包装 223
课后习题2——制作果汁饮料包装 224
13.4 制作生活家具类网站首页 225
13.4.1 项目背景及设计要点 225
13.4.2 项目素材及制作要点 225
课堂练习1——制作生活家具类网站详情页 226
课堂练习2——制作生活家具类网站列表页 227
课后习题1——制作中式茶叶官网首页 228
课后习题2——制作中式茶叶官网详情页 229
13.5 制作旅游类App 首页 230
13.5.1 项目背景及设计要点 230
13.5.2 项目素材及制作要点 230
课堂练习1——制作旅游类App 引导页 231
课堂练习2——制作旅游类App闪屏页 232
课后习题1——制作旅游类App个人中心页 233
课后习题2——制作旅游类App登录页 234
网友评价
推荐服务: 也即“挑选服务”,应网友需求,本站根据网友所处学习阶段、职业岗位、发展规划等情况,挑选、组合符合其需求的教程、素材、软件等内容进行推荐,节约网友时间,提高学习效率!有需求,可以前往“问答——挑选服务“板块进行提问,站长会结合您情况进行针对性推荐组合。以解决您面对众多资源,不知从何学起的难点!如觉得本站服务不错,请不吝帮忙推荐给身边朋友!
2.不同用户组每日下载/回复数量有不同的限制,请根据自己使用需要选择。
3.禁止会员账号共享、代下、素材倒卖以及非法传播,违站将封禁账号。
4.如果源码网盘地址失效!或有其他问题,请联系值班站长,谢谢合作!联系E-mail:84661286@qq.com 。
也许你也喜欢下面的教程…
也许你也喜欢下面的素材…
也许你也喜欢下面的商品…
技艺学习素材网
客服微信