本书全面系统地介绍了Photoshop CC的基本操作方法、图形图像处理技巧和在新媒体领域中的应用,包括初识Photoshop、Photoshop基础知识、常用工具的使用、抠图、修图、调色、合成、特效和商业案例实战等内容。全书内容介绍均以课堂案例为主线,每个案例都有详细的操作步骤及实际应用环境展示,读者通过实际操作可以快速熟悉软件功能并领会设计思路。每章的软件功能解析部分使读者能够深入学习软件功能和制作特色。主要章节的最后还安排了课堂练习和课后习题,可以检验读者对软件的实际应用能力。综合设计实训可以帮助读者快速掌握商业图形图像的设计理念和设计元素,顺利达到实战水平。
pdf内容截图:











网盘内容列表截图:




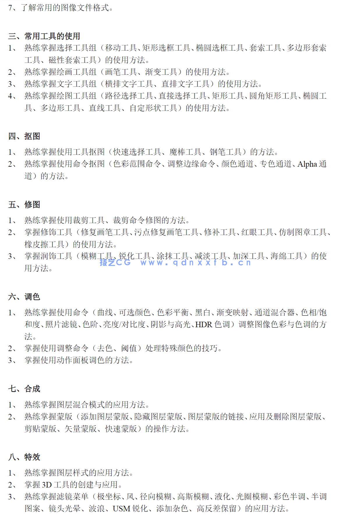
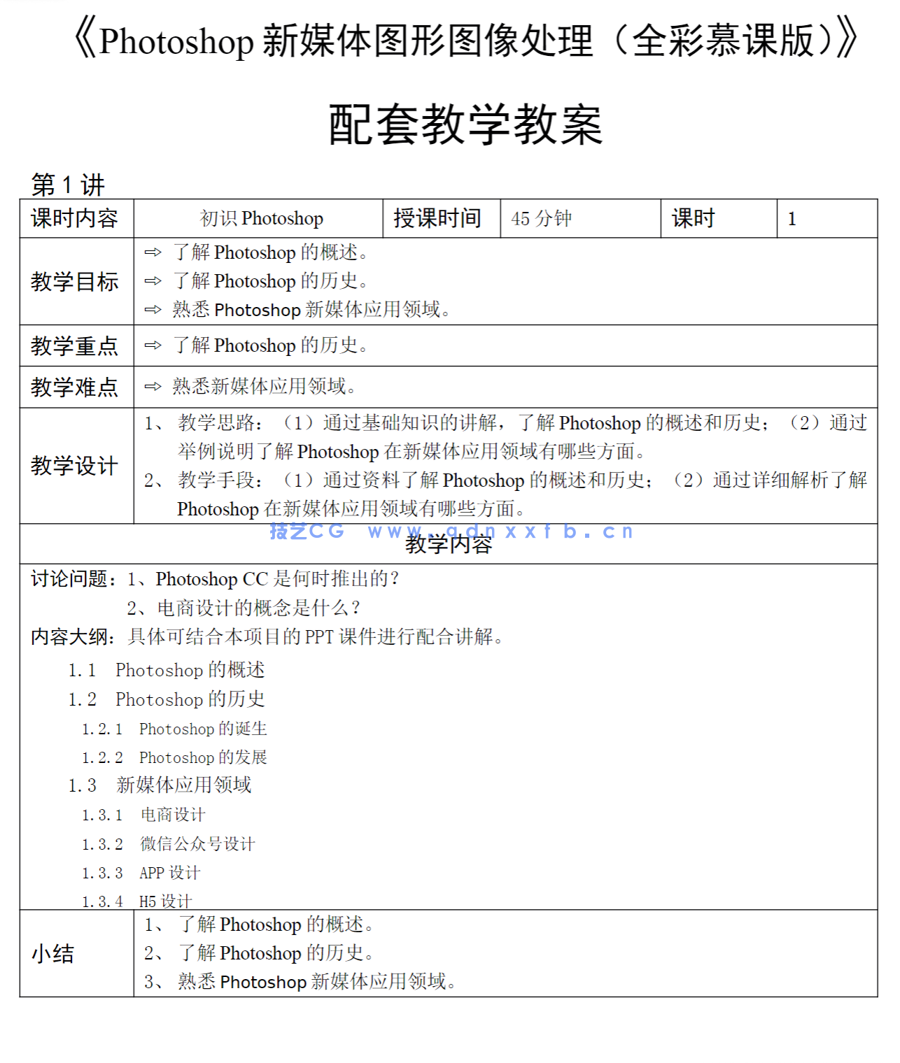
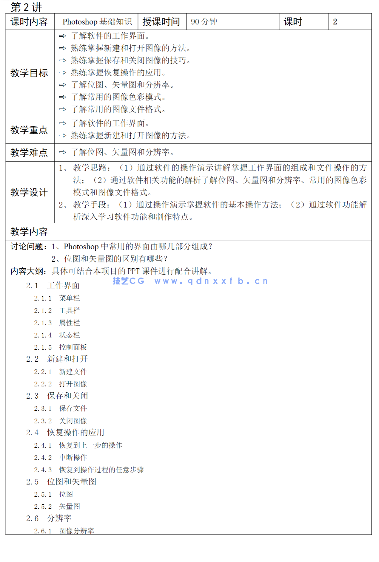
doc教学教案与教学大纲截图:




ppt课件截图:






网友评价
推荐服务: 也即“挑选服务”,应网友需求,本站根据网友所处学习阶段、职业岗位、发展规划等情况,挑选、组合符合其需求的教程、素材、软件等内容进行推荐,节约网友时间,提高学习效率!有需求,可以前往“问答——挑选服务“板块进行提问,站长会结合您情况进行针对性推荐组合。以解决您面对众多资源,不知从何学起的难点!如觉得本站服务不错,请不吝帮忙推荐给身边朋友!
2.不同用户组每日下载/回复数量有不同的限制,请根据自己使用需要选择。
3.禁止会员账号共享、代下、素材倒卖以及非法传播,违站将封禁账号。
4.如果源码网盘地址失效!或有其他问题,请联系值班站长,谢谢合作!联系E-mail:84661286@qq.com 。
也许你也喜欢下面的教程…
也许你也喜欢下面的素材…
也许你也喜欢下面的商品…
技艺学习素材网
客服微信