
内容简介:本书主要讲解使用 After Effects 2022进行影视后期制作的理论知识,并结合实例进行操作。全书共11章,主要内容包括After Effects基础、After Effects影视后期制作流程、图层效果、蒙版工具、视频效果、调色效果、抠图效果、跟踪与表达式、文字效果、三维合成效果,以及综合实例:炫酷霓虹灯片头的制作。 本书结合丰富的案例,详细地介绍了软件的实际操作,并由浅入深地讲解了After Effects 2022在影视后期制作中的制作技巧,旨在培养读者的设计思维,提高读者的实际操作能力。同时,所有实例、实战训练、综合实例均配有微课视频,读者扫描二维码即可观看。 本书可作为普通高等院校数字媒体技术、数字媒体艺术、影视摄影与制作、广播电视编导等相关专业的教材,也可作为从事影视制作、栏目包装制作、电视广告制作、后期编辑与合成相关工作人员的参考书。
目录:
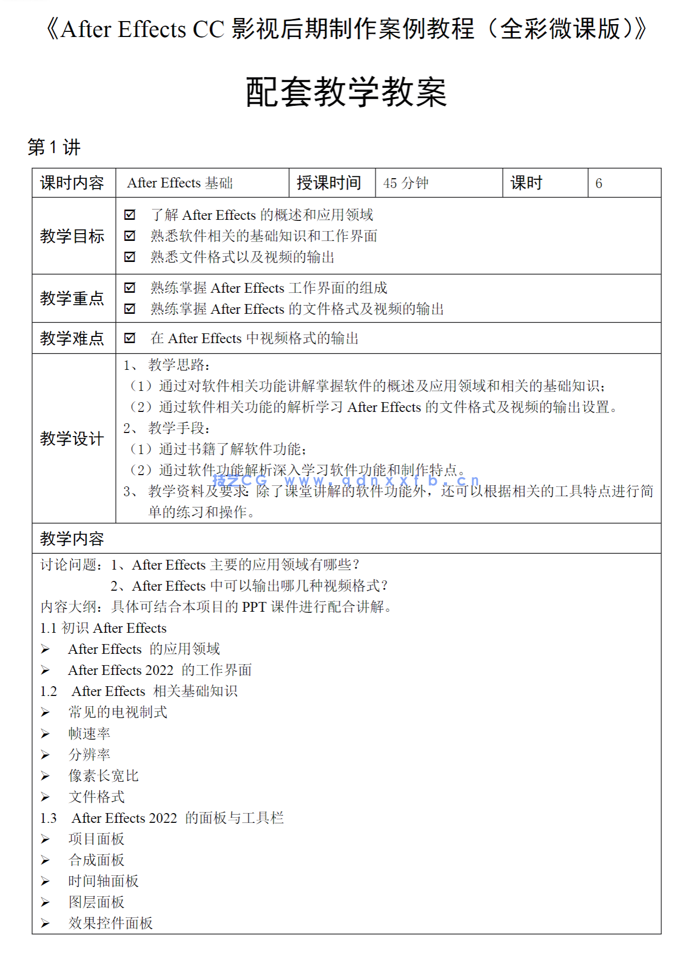
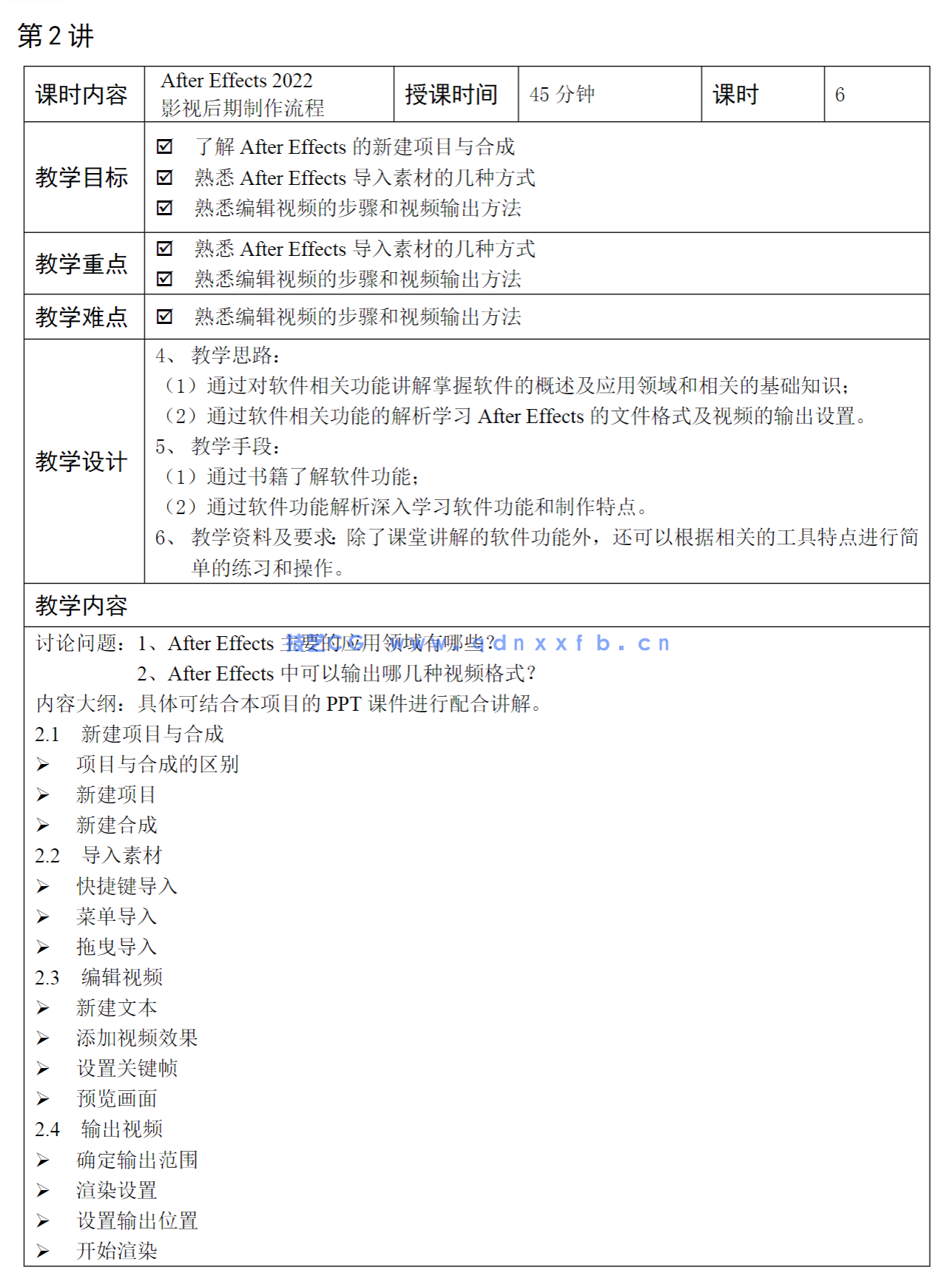
第 1 章
After Effects基础
1.1初识 After Effects 001
1.1.1AfterEffects的应用领域..001
1.1.2After Effects 2022的工作界面...003
1.2After Effects相关基础知识....004
1.2.1常见的电视制式..005
1.2.2 帧速率.005
1.2.3分辨率.006
1.2.4像素长宽比.007
1.2.5文件格式.008
1.3After Effects 2022 的面板与工具栏.009
1.3.1AfterEffects 2022的面板...009
1.3.2AfterEffects 2022的工具栏...011
1.4After Effects 2022 的菜单..011
pdf内容截图展示:








网盘列表截图:

ppt列表截图



doc教案与大纲截图:




网友评价
推荐服务: 也即“挑选服务”,应网友需求,本站根据网友所处学习阶段、职业岗位、发展规划等情况,挑选、组合符合其需求的教程、素材、软件等内容进行推荐,节约网友时间,提高学习效率!有需求,可以前往“问答——挑选服务“板块进行提问,站长会结合您情况进行针对性推荐组合。以解决您面对众多资源,不知从何学起的难点!如觉得本站服务不错,请不吝帮忙推荐给身边朋友!
2.不同用户组每日下载/回复数量有不同的限制,请根据自己使用需要选择。
3.禁止会员账号共享、代下、素材倒卖以及非法传播,违站将封禁账号。
4.如果源码网盘地址失效!或有其他问题,请联系值班站长,谢谢合作!联系E-mail:84661286@qq.com 。
也许你也喜欢下面的教程…
也许你也喜欢下面的素材…
也许你也喜欢下面的商品…
技艺学习素材网
客服微信