3dMax建模渲染动画室内设计效果表现零基础入门到精通1v1指导培训
基础自学录播课:24.9元 、VIP1v1伴学课:58.9元 、上岗实战直播课:499元
内容包含:
基础自学录播课:9.5小时高清案例教学视频、116集基础工具演示视频、配套练习素材与源文件、学习教材与笔记,可加答疑群,有问题或在平台观看页面咨询或在群里互帮互助;
VIP伴学1v1版:在基础自学版基础上,帮助初学者快速突破瓶颈,内容包含:对建模、渲染、动画等进行作业修改与指导、案例操作演示、疑难问题解答;服务方式:在线1v1远程方式,如QQ频道直播、腾讯会议、向日葵远程等方式,任选其一;时长与次数:时长1个月,共4次远程1v1服务,每周1次,每次2小时;
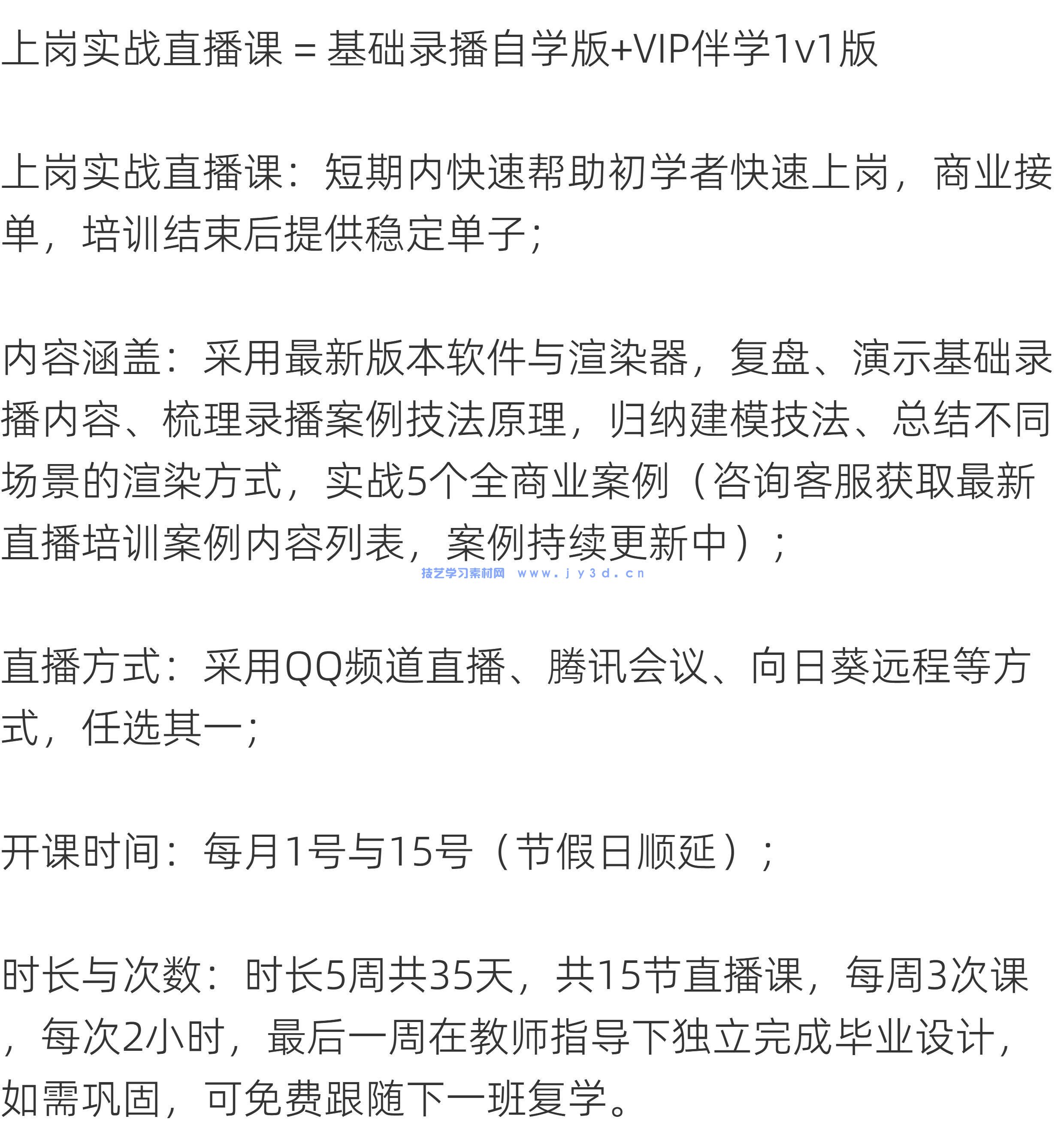
上岗实战直播课:在基础自学版+VIP伴学1v1版基础上,帮助初学者快速上岗,接单商业表现制作,提供单子;内容涵盖:基础复盘、录播案例梳理,建模技法归纳、渲染方式总结,10个全商业案例实战(详见直播培训内容列表);直播方式:采用QQ频道直播、腾讯会议、向日葵远程等方式,任选其一;开课时间:每月1号与15号(节假日顺延);时长与次数:时长5周35天,共15节直播课,每周3次课,每次2小时,最后一周教师指导下独立完成毕业设计,支持免费跟随下一班复学。
温馨提醒:
1.录播讲解视频采用软件版本:3dsmax 2022 + vray 5.0
2.伴学版采用软件版本:结合录播采用3dsmax 2022 + vray 5.0 与3dsmax 2024-2026+ vray 7.2
3.直播课采用 : 3dsmax 2026 + 7.2+CR13+CV3.2 ,会总结、归纳、演示录播课案例使用最新渲染方式的操作流程,方便学员前后衔接,更好的理解建模、渲染、动画等原理
4.VIP或购买后都可无偿享受观看最新版更新视频
图文详情
0基础也能上手接单!这套3D Max室内设计培训,从新手到大神全打通✅
3个层次,像打怪升级一样,稳步进阶不踩坑
✅ 新手村:基础自学录播课(24.9元解锁全干货)
9.5小时高清案例教学:不搞枯燥理论,全程实操演示,跟着做就能学会,新手也能快速上手;
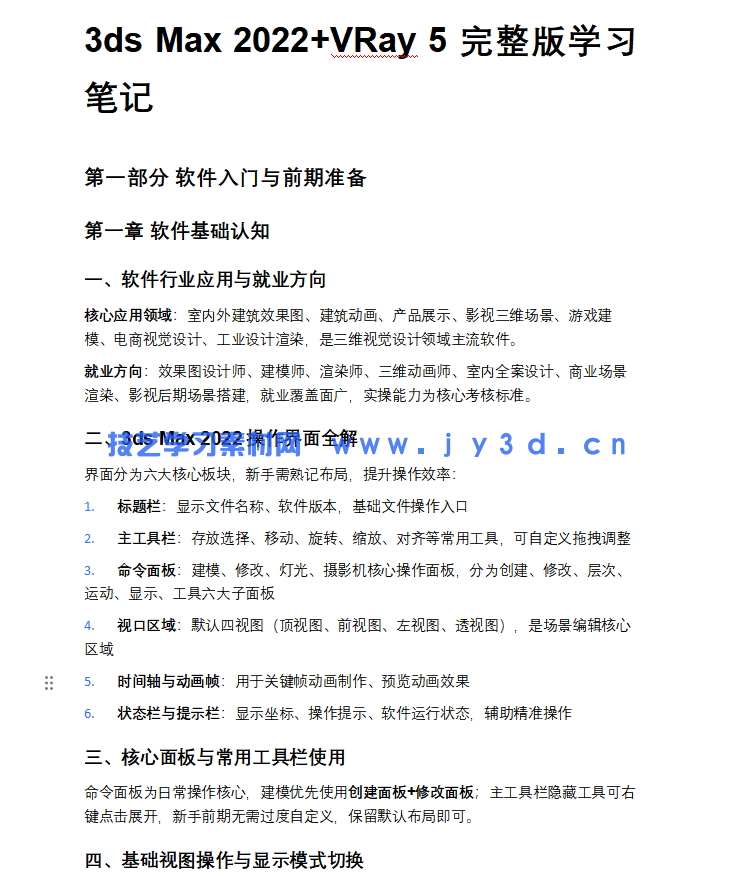
116集基础工具详解:细致到每个按钮的功能都掰开揉碎讲,彻底解决“看不懂工具、不会用功能”的难题,吃透3D Max基础操作逻辑,熟悉软件菜单栏、工具栏、命令面板等核心界面布局[2][5];
全套配套资料:教学PPT、练习素材、源文件、教材笔记一条龙,省去你到处找资料的时间,直接上手练习;
专属答疑群:遇到问题随时问,和同学互相交流、老师在线解惑,保证学习不卡壳。
✅ 进阶期:VIP伴学1v1版(58.9元豪华套餐,快速突破瓶颈)
1v1个性化辅导:作业一对一修改指导,一针见血指出问题、给出优化方案,精准解决你的薄弱点;
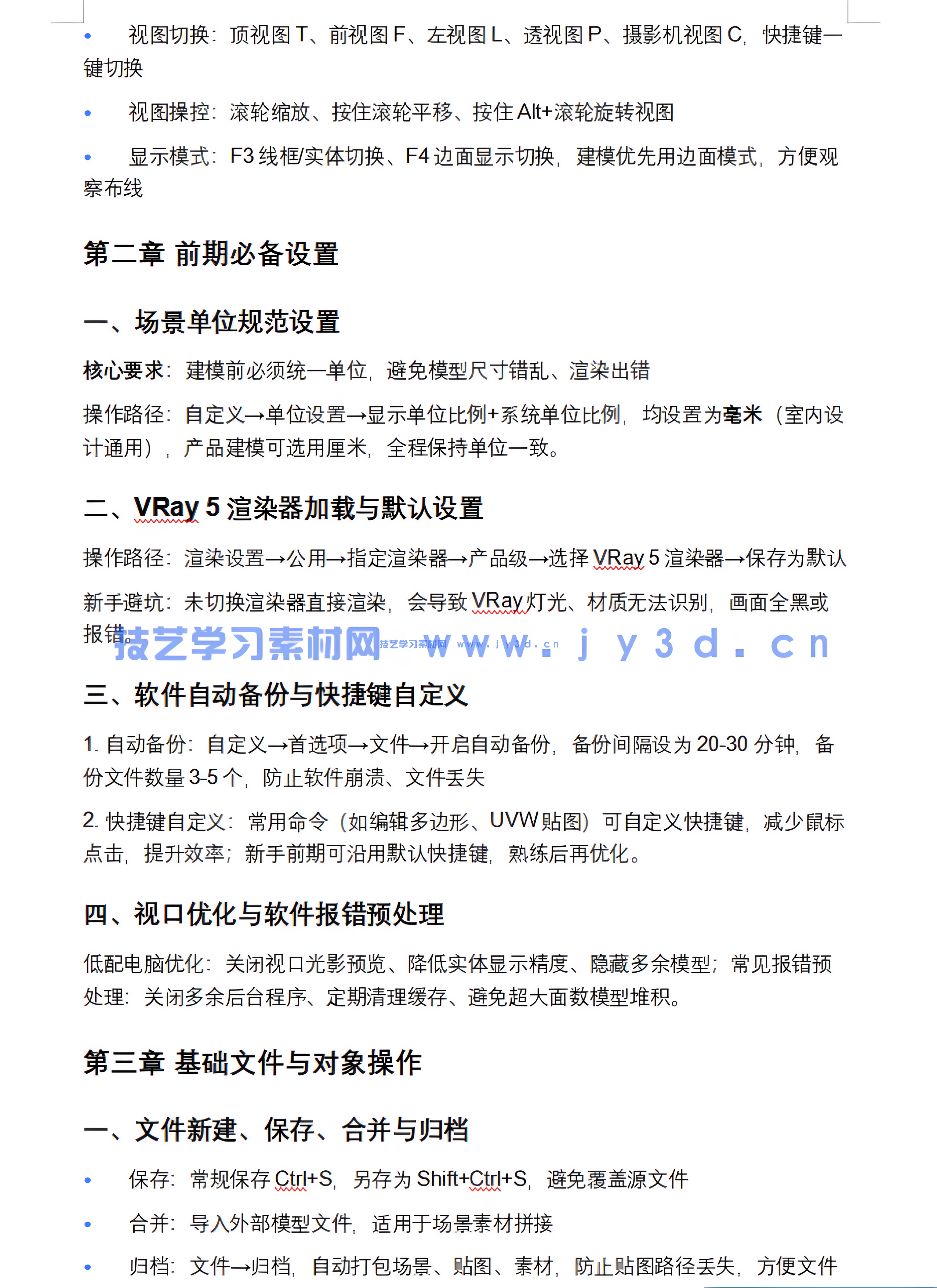
手把手案例演示:老师全程实操,教你避开学习弯路,掌握高效操作技巧,比如建模精准对齐、材质参数调节等核心技能[4];
随时在线答疑:遇到任何疑难问题,随时提问,老师耐心解答,不耽误学习进度;
灵活远程授课:QQ频道、腾讯会议、向日葵远程任选,适配你的时间,学习更自由;
每月4次,每次2小时:系统化辅导,保证你学有所获,快速突破进阶瓶颈。
✅ 终极战:上岗实战直播课(499.9元直奔就业,接单变现)
基础复盘梳理:开课前复盘基础知识、梳理经典案例,确保你基础牢固,衔接实战不脱节;
核心技法总结:拆解建模技法、渲染方式,教你掌握行业高效工作流程,兼顾建模精准度、材质真实感与灯光氛围感[4];
10个全商业案例实战:不是随便练练的demo,都是真刀真枪的商业项目(涵盖现代简约、新中式、欧式等多种热门风格[1][6]),让你在实战中积累经验,快速适应工作节奏;
直播互动教学:实时互动,有问题当场问,学习氛围拉满,老师实时指导,避免踩坑;
作品集打造:指导完成毕业设计,打造高质量作品集,为求职、接单加分,轻松打动HR和客户。
软件版本全覆盖,紧跟行业潮流不落后
- 1.3ds Max 2022的操作界面 试看
- 2.加载V-Ray渲染器 试看
- 3.场景单位 试看
- 4.快捷键 试看
- 5.自动备份 试看
- 6.预览选框 试看
- 7.设置背景模式 试看
- 8.文件的新建、打开、保存、导入 试看
- 9.视口的显示模式 试看
- 10.视口的移动、缩放、旋转 试看
- 11.对象的不同选择方法 试看
- 12.对象的移动、旋转、缩放 试看
- 13.对象的复制 试看
- 14.对象的镜像、对齐 试看
- 15.对象的捕捉 试看
- 16.参考坐标系 试看
- 17.长方体 试看
- 18.圆锥体 试看
- 19.球体 试看
- 20.圆柱体 试看
- 21.平面 试看
- 22.切角长方体 试看
- 23.切角圆柱体 试看
- 24.图形合并 试看
- 25.布尔 试看
- 26.放样 试看
- 27.VRay毛皮 试看
- 28.VRay平面 试看
- 29.线 试看
- 30.矩形 试看
- 31.圆 试看
- 32.弧 试看
- 33.多边形 试看
- 34.文本 试看
- 35.挤出修改器 试看
- 36.车削修改器 试看
- 37.弯曲修改器 试看
- 38.扫描修改器 试看
- 39.FFD修改器 试看
- 40.平滑类修改器 试看
- 41.对称修改器
- 42.噪波修改器
- 43.壳修改器
- 44.Hair和Fur(WSM)修改器
- 45.Cloth修改器
- 46.转换多边形对象
- 47.选择
- 48.编辑几何体
- 49.编辑顶点
- 50.编辑边
- 51.编辑多边形
- 52.物理摄影机
- 53.目标摄影机
- 54.6-4课堂案例:用VRay太阳制作阳光
- 55.VRay物理摄影机
- 56.渲染安全框
- 57.调整倾斜的摄影机
- 58.不同的构图类型
- 59.画面的景深效果
- 60.灯光的散景效果
- 61.物体的运动模糊效果
- 62.目标灯光
- 63.目标聚光灯
- 64.目标平行光
- 65.VRay灯光
- 66.VRay太阳
- 67.灯光的氛围
- 68.灯光的层次
- 69.阴影的虚实
- 70.材质编辑器
- 71.VRayMtl材质
- 72.VRay灯光材质
- 73.VRay混合材质
- 74.VRay覆盖材质
- 75.位图贴图
- 76.平铺贴图
- 77.衰减贴图
- 78.噪波贴图
- 79.混合贴图
- 80.VRay污垢贴图
- 81.VRay边纹理贴图
- 82.VRay位图
- 83.UVW贴图修改器
- 84.UVW展开修改器
- 85.V-Ray帧缓冲区
- 86.图像采样器(抗锯齿)
- 87.图像过滤器
- 88.颜色贴图
- 89.渲染引擎
- 90.渲染元素
- 91.光子文件的存储和调用
- 92.静帧渲染
- 93.序列帧渲染
- 94.区域渲染
- 95.单独对象渲染
- 96.通道渲染
- 97.粒子流源
- 98.喷射
- 99.超级喷射
- 100.粒子阵列
- 101.力
- 102.导向器
- 103.MassFX工具栏
- 104.动力学刚体
- 105.运动学刚体
- 106.静态刚体
- 107.mCloth
- 108.关键帧设置
- 109.曲线编辑器
- 110.路径约束
- 111.注视约束
- 112.变形器修改器
- 113.路径变形(WSM)修改器
- 114.切片修改器
- 115.骨骼
- 116.IK解算器
- 117.蒙皮
- 118.课堂案例:用布尔制作花盆模型
- 119.课堂案例:用VRay毛皮制作毛巾
- 120.课堂案例:用切角长方体制作双人沙发
- 121.课堂案例:用文本制作霓虹灯牌
- 122.课堂案例:用圆柱体制作展示台
- 123.课堂案例:用线制作铁艺提篮
- 124.课堂案例:用长方体制作木箱模型
- 125.课堂案例:用球体制作台灯模型
- 126.课堂练习:用常用几何体制作电商展台
- 127.课堂练习:用常用几何体制作石膏组合
- 128.课堂练习:用常用样条线制作装饰背板
- 129.课后习题:用建模工具制作发光灯管
- 130.课后习题:用建模工具制作雕花窗
- 131.课堂案例:用FFD修改器制作抱枕
- 132.课堂案例:用车削修改器制作茶杯
- 133.课堂案例:用挤出修改器制作台阶
- 134.课堂案例:用多边形建模制作床头柜
- 135.课堂案例:用扫描修改器制作抽象线条
- 136.课堂案例:用多边形建模制作唇膏
- 137.课堂案例:用网格平滑修改器制作糖果
- 138.课堂练习:用多边形建模制作浴缸
- 139.课堂练习:用常用修改器制作星星 试看
- 140.课堂练习:用多边形建模制作转盘指针 试看
- 141.课堂练习:用常用修改器制作卡通树模型 试看
- 142.课后习题:用建模工具制作立体背景
- 143.课后习题:用建模工具制作卡通萝卜
- 144.综合实例:制作休闲室模型 试看
- 145.综合实例:制作电商场景模型 试看
- 146.综合实例:制作CG空间场景模型 试看
- 147.5-4课堂案例:创建横构图画幅
- 148.5-5课堂案例:创建竖构图画幅
- 149.5-6课堂案例:用VRay物理摄影机制作景深效果
- 150.5-7课堂案例:创建物理摄影机
- 151.5-8课堂案例:用VRay物理摄影机制作运动模糊效果
- 152.5-1课后习题:为场景创建VRay物理摄影机
- 153.5-2课后习题:用物理摄影机制作景深效果
- 154.6-3课堂案例:用VRay灯光制作场景灯光 试看
- 155.6-5课堂案例:用灯光工具制作室内场景灯光 试看
- 156.6-6课堂案例:用灯光工具制作温馨氛围的餐厅 试看
- 157.6-7课堂案例:用目标灯光制作射灯
- 158.6-8课堂案例:用灯光工具制作室外场景灯光
- 159.6-9课堂案例:用目标平行光制作日光
- 160.6-1课后习题:用灯光工具创建抽象空间灯光
- 161.6-2课后习题:用灯光工具制作展示灯光
- 162.6-10课堂练习:用VRay灯光制作环境光
- 163.6-11课堂练习:用灯光工具制作清冷氛围的卧室
- 164.6-12课堂练习:用目标平行光制作月光
- 165.7-1课堂案例:用VRayMtl材质制作金属Logo
- 166.7-2课后习题:用VRayMtl材质制作洗手盆
- 167.7-3课后习题:用VRayMtl材质制作茶几
- 168.7-5课堂案例:用常用材质制作几何场景
- 169.7-6课堂案例:用VRay位图制作环境光
- 170.7-7课堂案例:用位图贴图制作玩具鹿
- 171.7-8课堂案例:用衰减贴图制作绒布
- 172.7-9课堂案例:用VRay灯光材质制作霓虹线条
- 173.7-10课堂案例:用VRay混合材质制作磨损金属
- 174.7-11课堂练习:用VRayMtl材质制作塑料模型
- 175.7-12课堂练习:用常用材质制作礼物盒
- 176.8-1课后习题:渲染新年主题场景
- 177.8-2课堂案例:测试不同的渲染引擎组合
- 178.8-3课后习题:渲染学习主题场景
- 179.8-4课堂案例:测试不同的图像采样器效果
- 180.8-5课堂案例:渲染光子文件1
- 181.8-6课堂案例:测试不同颜色贴图的曝光效果
- 182.8-7课堂案例:渲染VRay渲染ID通道
- 183.9-1综合实例:渲染CG走廊场景
- 184.9-2综合实例:渲染端午节电商场景
- 185.9-3综合实例:渲染极简客厅场景
- 186.10-1课后习题:用导向球制作螺旋粒子 试看
- 187.10-2课堂案例:用风制作气泡 试看
- 188.10-3课堂案例:用导向板制作弹跳的粒子 试看
- 189.10-4课后习题:用喷射制作下雨动画
- 190.10-5课堂案例:用超级喷射制作粒子光圈
- 191.10-6课堂案例:用粒子流源制作小球动画
- 192.10-7课堂案例:用喷射制作淋浴动画
- 193.10-8课堂练习:用粒子流源制作粒子飞舞动画
- 194.11-2课后习题:用关键帧制作齿轮动画
- 195.11-3课堂案例:用mCloth制作台布
- 196.11-4课后习题:用关键帧制作放映机动画
- 197.11-5课堂案例:用路径变形(WSM)修改器制作光线动画
- 198.11-6课堂案例:用切片修改器制作生长动画
- 199.11-7课堂案例:用关键帧制作灯光变换动画
- 200.11-8课堂案例:用路径约束制作火车运动动画
- 201.11-9课堂案例:用注视约束制作眼神动画
- 202.11-10课堂案例:用关键帧制作小车运动动画
- 203.11-11课堂练习:用关键帧制作风车动画
- 204.11-12课堂练习:用动力学刚体制作散落动画
- 205.12-1综合实例:制作建筑生长动画
- 206.12-2综合实例:制作小人走路动画
技艺学习素材网 






































客服微信