菜单 技艺学习素材网

Autodesk Maya初学者入门知识训练视频教程

最低下载权限:包月VIP
上传人员: 技艺小编
上传时间:2023-02-11 12:11:45
浏览人数:
复制本文链接
咨询值班站长 或 E-mail:84661286@qq.com
资源详情 下载地址 收藏 ( 人)

  • 编号:1581
  • 大小:490 MB
  • 等级:


  • 推荐理由:
    本课程:Autodesk Maya初学者的基础知识旨在 使学习3D建模的艺术变得简单
     

    本教程是关于Autodesk Maya初学者入门知识训练视频教程,时长:49分,使用软件:Maya附源文件,作者:Training Centre,共18个章节,语言:英语

    你将会学到的:
    理解并掌握Maya的工作知识
    能够开始学习更多的课程

    要求:
    你将需要一份Maya 2016或以上的版本
    3D是一个令人兴奋的主题,要想从这个课程中获得最大的收获,请享受它吧

    说明:
    在本课程中,您将
    在本课程中,你将学习所有你需要的主要技能,使你有可能参加
    更多的课程。

    本课程被设计成:
    这意味着每个讲座将向你展示一个新的技能。
    在你自己推动这些技能,并真正看到你可以如何使用它们。

    本课程的最终结果是:
    你将能够把你的学习带到一个新的水平。
    学习到更高的水平。
    然后进入更复杂的项目,因为你的工作方式从
    初级到高级!

    我们在本课程中的内容:
    导航以及面板和界面的介绍
    创建建模的基本构件,并有选项
    组件的选择和修改,如挤出工具
    基本渲染和材料或着色器的设置
    照明和渲染的基础
    一路走来,有很多精彩的提示
    本课程短小精悍,很适合初学者学习,让他们真正沉浸在信息之中

    此课程面向哪些人:
    任何对3D感兴趣的人
    对Maya感兴趣的学生
    对Maya感兴趣的初学者



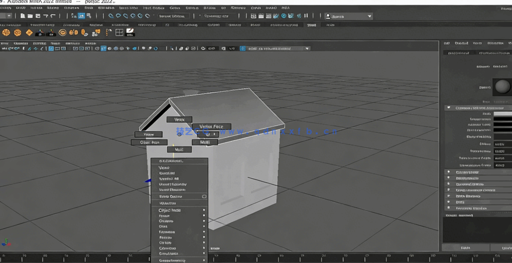
    Autodesk Maya初学者入门知识训练视频教程(图1)

    Autodesk Maya初学者入门知识训练视频教程(图2)

    Autodesk Maya初学者入门知识训练视频教程(图3)

    Autodesk Maya初学者入门知识训练视频教程(图4)

    Autodesk Maya初学者入门知识训练视频教程(图5)


    Autodesk Maya初学者入门知识训练视频教程(图6)

    Autodesk Maya初学者入门知识训练视频教程(图7)




    资源下载

    下载类型 提取码 下载链接
    有奖提醒:如链接失效,请复制本资源编号:1581 发送给管理员84661286@qq.com,也可在点此留言进行发送,每次提醒即送10积分(上不封顶,积分可以兑换商品,如:百度网盘、喜马拉雅svip等),点此查看积分可兑换商品!
    不是vip会员,也可进行单独付费购买,体验产品,但建议加入会员 更划算,该资源非会员单独购买价:¥1,可以点击下方“立即下载”按钮,本资料最低下载权限:包月VIP
    百度网盘 uxdc 立即下载

    推荐服务: 也即“挑选服务”,应网友需求,本站根据网友所处学习阶段、职业岗位、发展规划等情况,挑选、组合符合其需求的教程、素材、软件等内容进行推荐,节约网友时间,提高学习效率!有需求,可以前往“问答——挑选服务“板块进行提问,站长会结合您情况进行针对性推荐组合。以解决您面对众多资源,不知从何学起的难点!如觉得本站服务不错,请不吝帮忙推荐给身边朋友!

    温馨提示:
    1.VIP会员下载的素材仅能用于个人参考练习,请在下载24小时后删除,会费为自愿打赏赞助,网站不售卖任何资源,赞助费用将用于服务器租赁、域名购买续费、网站安全运维、功能开发升级和其他杂费等,而并非购买素材的使用权或版权,所有素材严禁商用、严禁传播、严禁倒卖。
    2.不同用户组每日下载/回复数量有不同的限制,请根据自己使用需要选择。
    3.禁止会员账号共享、代下、素材倒卖以及非法传播,违站将封禁账号。
    4.如果源码网盘地址失效!或有其他问题,请联系值班站长,谢谢合作!联系E-mail:84661286@qq.com 。

    也许你也喜欢下面的资源…

  • 也许你也喜欢下面的自贸商品…

    ×
    💬
    站长 在线咨询

    留言站长
    承诺1-10分钟响应
    官方QQ群1: 34520748

    微信 扫码咨询
    微信客服客服微信
    返回顶部