分类专题:
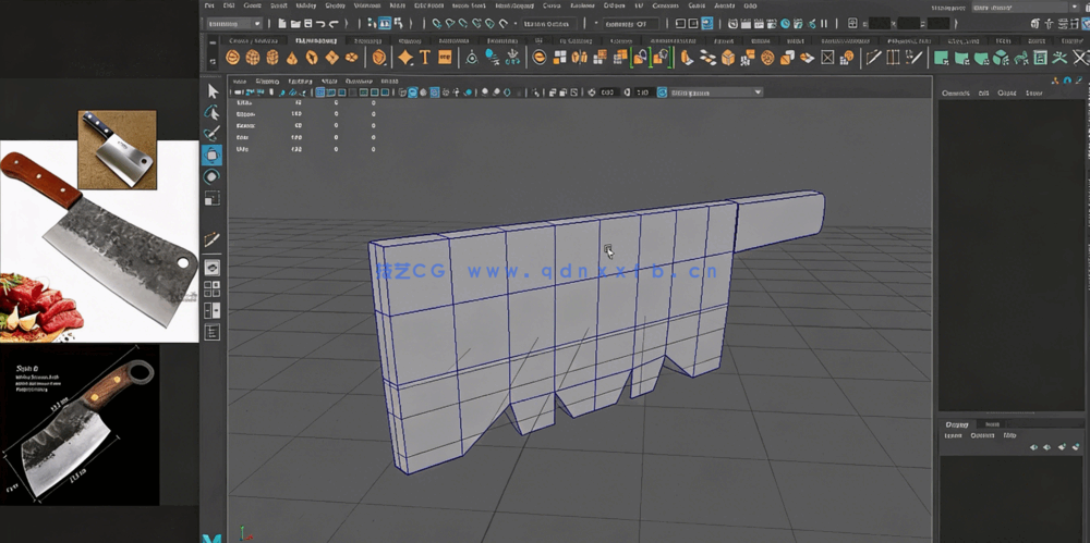
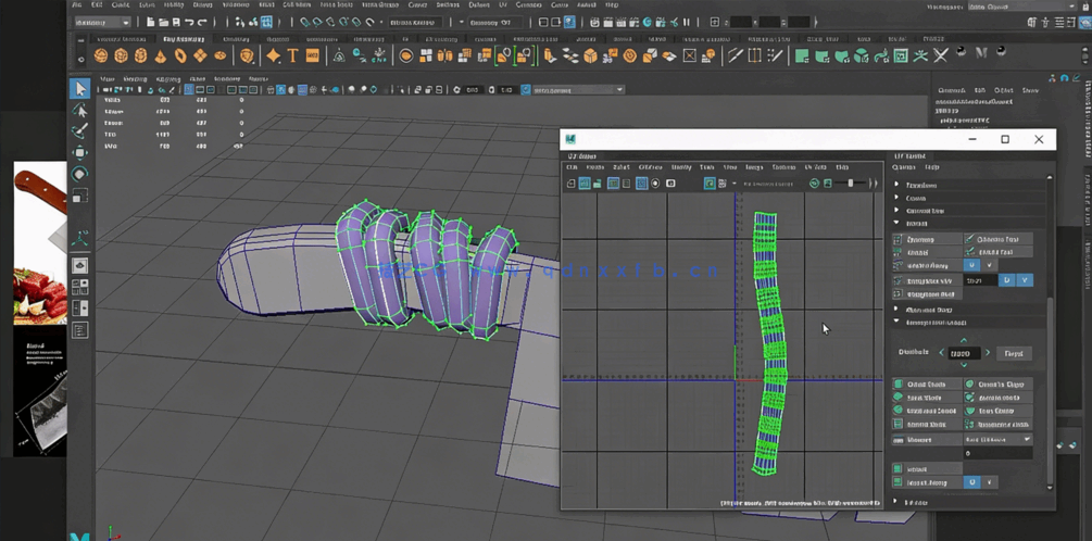
本教程是关于Maya Zbrush与Substance Painter游戏砍刀实例制作视频教程,时长:1小时,大小:330 MB,使用软件:Maya,Zbrush与Substance Painter,附源文件,作者:Class Creatives,共1个章节,语言:英语。
关于如何制作造型刀的完整视频:
- 使用 Maya 2020 完成建模和 Uvs
- 使用 Zbrush 2021 完成雕刻
- 使用 Substance Painter 完成
请注意,这些视频没有旁白,也没有音频。





资源下载
也许你也喜欢下面的资源…
也许你也喜欢下面的自贸商品…
技艺学习素材网 

