本教程是关于Maya建模与动画制作流程核心技术训练视频教程,时长:10小时11分,MP4高清视频格式,教程使用软件:Maya,作者:Abraham Leal,共49个章节,语言:英语。
要求:
无需任何相关知识
建议使用 Maya 2022 及以上版本
说明:
大家好,欢迎来到 Maya!
您来到这里可能是因为您想了解视频游戏、电影和广告是如何制作的,并想成为这个令人惊叹的行业的一员,对吗?
那么您来对地方了!Maya 是该行业使用的顶级软件之一,今天我将向您传授开始 3D 之旅所需的所有知识。
我叫亚伯拉罕-利尔(Abraham Leal),拥有超过 13 年的从业经验。在这个系列中,我想与你分享成为一名出色艺术家所需的所有工具。我将与大家分享我的工作流程、秘诀、技巧和技术,这样大家就可以利用它们创造出伟大的作品!
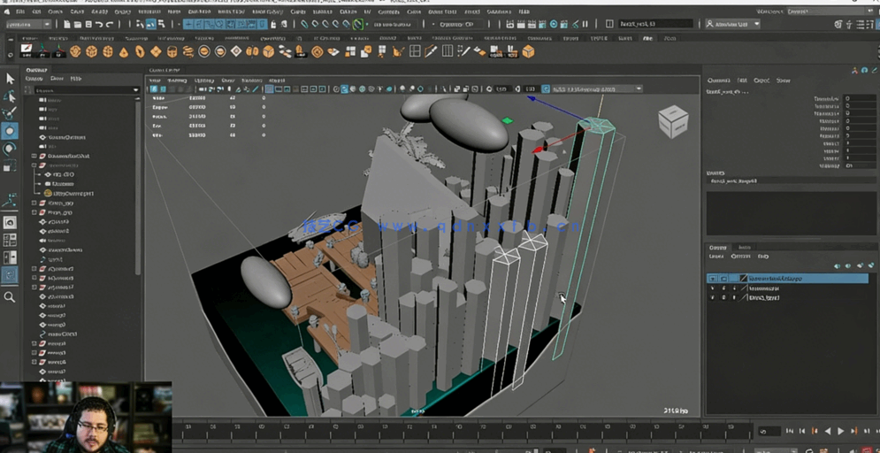
在本快速课程中,我们将涵盖创建这个令人惊叹的海盗岛所需的所有主题。
我们将学习:
建模
纹理
材质
动画制作
灯光
渲染
我们将从软件的基础知识开始,我将分享我在过去十年中收集的所有技巧和窍门,这样你就可以从第 1 章开始制作令人惊叹的作品。然后,我们将着手设计和创建这座小岛。我们将介绍根据参考资料建模,以及根据想象力创建自己的模型。我们将制作动画、添加材质,并在短短 10 个小时内制作出这个令人惊叹的场景。
我们还将学习如何处理项目,因此我不仅会教你技术方面的知识,还会教你作为艺术家在处理任何项目时应具备的心态。
在整个过程中,我都会亲自为你解答任何问题。我们还有一个很棒的社区,欢迎你加入,在那里你可以找到更多的支持,满足你所有的 3D 需求。
就是这样,这门课程包含了你需要的所有基本工具,现在你唯一需要做的就是开始这段旅程。加入本课程,准备学习如何成为一名出色的艺术家。
此课程面向哪些人:
希望了解 3D 工作流程基本原理的 3D 艺术初学者
希望创建自己的产品和作品的 3D 爱好者。
希望转用 Maya 并了解该软件核心原理的 3D 艺术家






资源下载
推荐服务: 也即“挑选服务”,应网友需求,本站根据网友所处学习阶段、职业岗位、发展规划等情况,挑选、组合符合其需求的教程、素材、软件等内容进行推荐,节约网友时间,提高学习效率!有需求,可以前往“问答——挑选服务“板块进行提问,站长会结合您情况进行针对性推荐组合。以解决您面对众多资源,不知从何学起的难点!如觉得本站服务不错,请不吝帮忙推荐给身边朋友!
2.不同用户组每日下载/回复数量有不同的限制,请根据自己使用需要选择。
3.禁止会员账号共享、代下、素材倒卖以及非法传播,违站将封禁账号。
4.如果源码网盘地址失效!或有其他问题,请联系值班站长,谢谢合作!联系E-mail:84661286@qq.com 。
也许你也喜欢下面的资源…
也许你也喜欢下面的自贸商品…
技艺学习素材网
客服微信