本教程是关于Maya中世纪房屋建筑建模实例训练视频教程,时长:2小时24分,MP4高清视频格式,教程使用软件:Maya,作者:Dr. Zeeshan Bhatti,共7个章节,语言:英语。
学习:
Maya 中的 3D 建筑建模
多边形网格建模技术
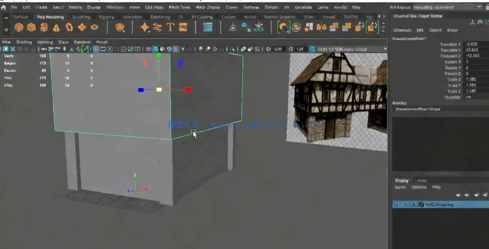
使用网格工具制作中世纪建筑模型
用 Maya 制作城堡建筑模型
要求:
Autodesk Maya 基础知识
说明:
当您掌握 Autodesk Maya 中的建筑建模艺术时,您将沉浸在迷人的中世纪设计世界中。在本课程中,您将学习到多边形网格建模和曲线处理的基本工具和技术,使您能够创建错综复杂且具有历史灵感的结构。
从 Autodesk Maya 的基础到多边形网格和曲线的高级集成,每个模块都建立在上一个模块的基础上,最终通过一个实践项目,您将使三维中世纪建筑场景栩栩如生。探索 UV 贴图、贴图、照明和渲染的秘密,提升您的技能,为令人惊叹的结构制作逼真的可视化效果。
无论您是初出茅庐的 3D 艺术家、建筑爱好者,还是希望提高世界构建技能的游戏开发人员,本课程都是您揭开数字领域中世纪建筑奥秘的大门。加入我们的创意之旅,掌握使用 Autodesk Maya 强大的建模工具为历史奇迹注入生命的专业知识。
完成课程后,学生应该能够:
有效地浏览和使用 Autodesk Maya: 了解 Autodesk Maya 中用于建筑建模的界面、工具和项目设置。
掌握多面体建模技术: 熟练使用多边形网格建模工具,创建细致逼真的建筑元素。
精通曲线建模: 利用曲线建模技术精确地设计和创建复杂的建筑特征。
综合运用多边形网格和曲线: 将多边形网格和曲线建模技术相结合,实现整体而细致的建筑设计。
UV 贴图和纹理技能: 应用 UV 贴图和纹理来增强建筑模型的真实感。
可视化照明和渲染: 设置照明和渲染选项,以创建具有视觉吸引力和逼真的建筑可视化效果。
完成 3D 中世纪建筑项目: 应用所学技能,对一个完整的 3D 中世纪建筑场景进行建模、纹理、照明和渲染。
通过重点学习这些内容,学生将掌握 Autodesk Maya 建筑建模的综合技能,尤其是中世纪建筑结构方面的技能。这种结构确保了循序渐进和动手实践的学习方法,最终形成一个切实可行的最终项目,展示整个课程中所掌握的技能。
此课程面向哪些人:
刚刚踏入三维动画世界的 Maya 初学者







资源下载
推荐服务: 也即“挑选服务”,应网友需求,本站根据网友所处学习阶段、职业岗位、发展规划等情况,挑选、组合符合其需求的教程、素材、软件等内容进行推荐,节约网友时间,提高学习效率!有需求,可以前往“问答——挑选服务“板块进行提问,站长会结合您情况进行针对性推荐组合。以解决您面对众多资源,不知从何学起的难点!如觉得本站服务不错,请不吝帮忙推荐给身边朋友!
2.不同用户组每日下载/回复数量有不同的限制,请根据自己使用需要选择。
3.禁止会员账号共享、代下、素材倒卖以及非法传播,违站将封禁账号。
4.如果源码网盘地址失效!或有其他问题,请联系值班站长,谢谢合作!联系E-mail:84661286@qq.com 。
也许你也喜欢下面的资源…
也许你也喜欢下面的自贸商品…
技艺学习素材网
客服微信