游戏木箱、模型资产
本教程是关于Maya游戏木箱模型资产制作视频教程,时长:1小时29分,MP4高清视频格式,教程使用软件:Maya,Zbrush,Substance Painter,作者:Digital Saucer,共6个章节,语言:英语。
您将学到什么?
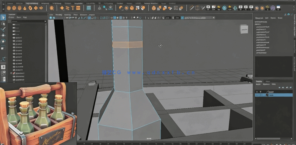
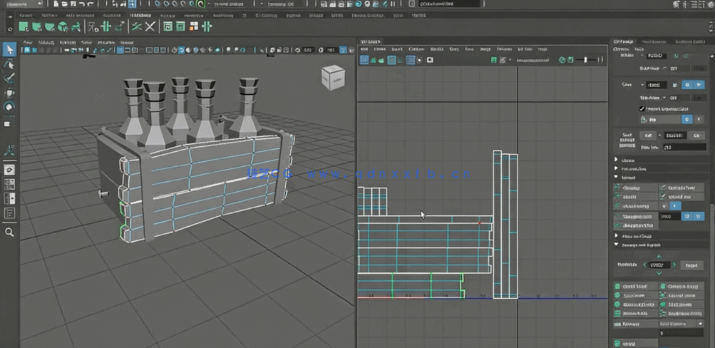
我们将首先在 Maya 中为木箱建模进行 UV 布局并为 Zbrush 导出文件做好准备。
在 Zbrush 中雕刻造型木箱。
在 Substance Painter 中为木雕制作纹理,并将纹理导出至虚幻引擎。
将 3d 模型导入虚幻引擎,并为模型创建主材质。
要求
具备 Maya、Zbrush 和 Substance Painter 的基本知识。






资源下载
推荐服务: 也即“挑选服务”,应网友需求,本站根据网友所处学习阶段、职业岗位、发展规划等情况,挑选、组合符合其需求的教程、素材、软件等内容进行推荐,节约网友时间,提高学习效率!有需求,可以前往“问答——挑选服务“板块进行提问,站长会结合您情况进行针对性推荐组合。以解决您面对众多资源,不知从何学起的难点!如觉得本站服务不错,请不吝帮忙推荐给身边朋友!
温馨提示:
1.VIP会员下载的素材仅能用于个人参考练习,请在下载24小时后删除,会费为自愿打赏赞助,网站不售卖任何资源,赞助费用将用于服务器租赁、域名购买续费、网站安全运维、功能开发升级和其他杂费等,而并非购买素材的使用权或版权,所有素材严禁商用、严禁传播、严禁倒卖。
2.不同用户组每日下载/回复数量有不同的限制,请根据自己使用需要选择。
3.禁止会员账号共享、代下、素材倒卖以及非法传播,违站将封禁账号。
4.如果源码网盘地址失效!或有其他问题,请联系值班站长,谢谢合作!联系E-mail:84661286@qq.com 。
2.不同用户组每日下载/回复数量有不同的限制,请根据自己使用需要选择。
3.禁止会员账号共享、代下、素材倒卖以及非法传播,违站将封禁账号。
4.如果源码网盘地址失效!或有其他问题,请联系值班站长,谢谢合作!联系E-mail:84661286@qq.com 。
也许你也喜欢下面的资源…
也许你也喜欢下面的自贸商品…
技艺学习素材网
客服微信