菜单 技艺学习素材网

Maya高达机器人建模完整制作流程视频教程

最低下载权限:包月VIP
上传人员: 技艺小编
上传时间:2024-07-07 10:24:34
浏览人数:
复制本文链接
咨询值班站长 或 E-mail:84661286@qq.com
资源详情 下载地址 收藏 ( 人)

  • 编号:1143
  • 大小:
  • 等级:


  • 推荐理由:
    高达机器人、建模完整制作流程
     

    你将会学到什么呢?
    你需要知道一些Maya的基础技能,这样才能跟上节奏。
    这个课程适合任何愿意学习如何在Maya中创建角色的人。
    你会学到Maya的建模工具。
    你会学到如何创建3D模型。

    要求:
    你应该知道一些基本的Maya技能。


    这个教程有多精彩?超过30小时的3D建模炫酷旅程等着你!我会带你一步步学习如何从头开始创建一个高达机器人角色。

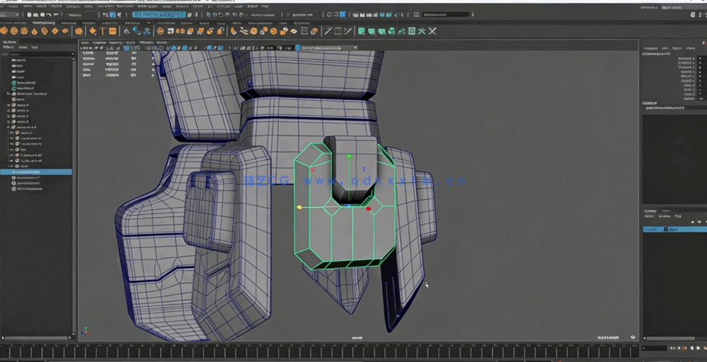
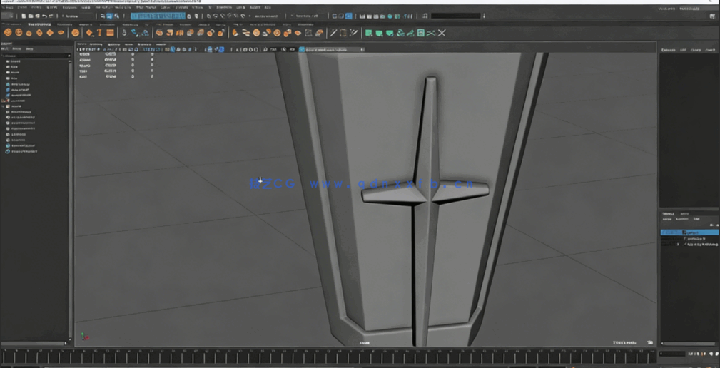
    从建模头部、头盔及其所有细节,到身体、手臂、腿部,甚至整个高达,再到武器建模,我们全都涵盖!
    你将掌握最常用的建模工具,了解各种选项和快捷键,精通多切工具、倒角工具、镜像工具以及组件选择。
    你还会学习关于拓扑和分辨率的所有知识。什么是好的拓扑,如何修复糟糕的拓扑,如何创建四边形几何体。
    你将学会如何在低分辨率下工作,以及如何将几何体增加到高分辨率。你会理解如何通过添加保持边循环来创建更锐利的边缘。
    你还会学到如何删除历史记录、如何中心化旋转轴、如何冻结变换——这些都是3D建模中非常重要的方面。
    最后,你将学会如何给你的高达角色摆姿势,让它看起来既有趣又有个性。建模的一个重要部分就是展示,因此你的模型看起来要有灵魂和个性。

    这门课程面向谁呢?
    它适合那些对3D建模感兴趣的人。无论你是新手还是有经验的建模师,这个教程都能带给你很多启发和技能提升。
    赶紧加入我们吧,成为高达建模大师,创造属于你的3D英雄!

    本教程是关于Maya高达机器人建模完整制作流程视频教程,时长:36小时35分,大小:28 GB,MP4高清视频格式,教程使用软件:Maya,作者:Digital Saucer,共131个章节,语言:英语


    Maya高达机器人建模完整制作流程视频教程(图1)


    Maya高达机器人建模完整制作流程视频教程(图2)

    Maya高达机器人建模完整制作流程视频教程(图3)

    Maya高达机器人建模完整制作流程视频教程(图4)

    Maya高达机器人建模完整制作流程视频教程(图5)

    Maya高达机器人建模完整制作流程视频教程(图6)






    资源下载

    下载类型 提取码 下载链接
    有奖提醒:如链接失效,请复制本资源编号:1143 发送给管理员84661286@qq.com,也可在点此留言进行发送,每次提醒即送10积分(上不封顶,积分可以兑换商品,如:百度网盘、喜马拉雅svip等),点此查看积分可兑换商品!
    不是vip会员,也可进行单独付费购买,体验产品,但建议加入会员 更划算,该资源非会员单独购买价:¥1,可以点击下方“立即下载”按钮,本资料最低下载权限:包月VIP
    百度网盘 3jhu 立即下载

    推荐服务: 也即“挑选服务”,应网友需求,本站根据网友所处学习阶段、职业岗位、发展规划等情况,挑选、组合符合其需求的教程、素材、软件等内容进行推荐,节约网友时间,提高学习效率!有需求,可以前往“问答——挑选服务“板块进行提问,站长会结合您情况进行针对性推荐组合。以解决您面对众多资源,不知从何学起的难点!如觉得本站服务不错,请不吝帮忙推荐给身边朋友!

    温馨提示:
    1.VIP会员下载的素材仅能用于个人参考练习,请在下载24小时后删除,会费为自愿打赏赞助,网站不售卖任何资源,赞助费用将用于服务器租赁、域名购买续费、网站安全运维、功能开发升级和其他杂费等,而并非购买素材的使用权或版权,所有素材严禁商用、严禁传播、严禁倒卖。
    2.不同用户组每日下载/回复数量有不同的限制,请根据自己使用需要选择。
    3.禁止会员账号共享、代下、素材倒卖以及非法传播,违站将封禁账号。
    4.如果源码网盘地址失效!或有其他问题,请联系值班站长,谢谢合作!联系E-mail:84661286@qq.com 。

    也许你也喜欢下面的资源…

  • 也许你也喜欢下面的自贸商品…

    ×
    💬
    站长 在线咨询

    留言站长
    承诺1-10分钟响应
    官方QQ群1: 34520748

    微信 扫码咨询
    微信客服客服微信
    返回顶部