分类专题:
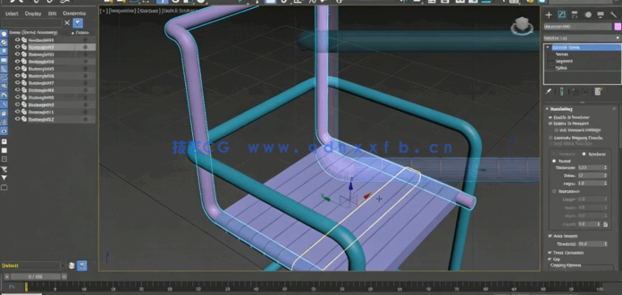
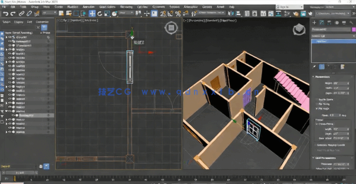
本教程是关于3dsmax 2021建筑可视化基础核心训练视频教程,时长:5小时20分,大小:3.4 GB,MP4高清视频格式,教程使用软件:3dsMax,附源文件,作者:redefinefx,共43个章节,语言:英语。 建筑可视化是每个建筑和房地产开发企业设计都需要的技能。为什么这么说呢?因为建筑师需要它们来展示他们的设计,而房地产开发商需要它们来进行销售。需求量非常大,却没有多少人愿意掌握,认为这是一个复杂的东西。现在不一样了! 本课程将有效地教你如何使用3DS MAX和Arnold渲染器创建美丽的3D建筑可视化,只需花费很少的时间。 本课程是为完全的初学者设计的,所以不需要任何经验。另一方面,经验丰富的3DS MAX用户仍然可以从本课程中受益,因为我们将在本课程中涵盖更多具体的主题,如Arnold渲染器和使用Photoshop进行后期处理。首先,我们将介绍3DS MAX中的基本内容。然后我们继续学习不同的3D建模技术。我们将涵盖很多练习项目,旨在循序渐进的学习。之后我们将巩固我们的知识,再学习照明,材料和渲染使用Arnold渲染引擎。最后我们开始一个项目从头开始建立一个室内场景;从建模,纹理,灯光,渲染,最后用Photoshop修饰。本课程适合的人群:建筑学生, 3D模块化, 室内设计师, 3D平面设计师。 3D Studio Max,常简称为3ds Max或MAX,是Autodesk公司开发的基于PC系统的三维动画渲染和制作软件。其前身是基于DOS操作系统的3D Studio系列软件。在Windows NT出现以前,工业级的CG制作被SGI图形工作站所垄断。3D Studio Max + Windows NT组合的出现一下子降低了CG制作的门槛,首选开始运用在电脑游戏中的动画制作,后更进一步开始参与影视片的特效制作,例如:《X战警II》,《最后的武士》等。




资源下载
也许你也喜欢下面的资源…
也许你也喜欢下面的自贸商品…
技艺学习素材网 

